目录
1 总则
1.1 编制目的
1.2 编制依据
1.3 适用范围
1.4 分级标准
1.5 工作原则
2 组织体系
2.1 应急指挥体系
2.1.1 省药品安全事件应急专项指挥部
2.1.2 省指挥部办公室
2.1.3 现场指挥机构(工作组)职责和组成
2.1.4 地方药品安全事件应急指挥机构
2.2 专家组
2.3 技术支撑机构
2.4 社会组织
3 运行机制
3.1 风险防控
3.2 监测
3.2.1 监测内容
3.2.2 监测信息处理
3.2.3 舆情信息监测与处理
3.3 预警
3.4 应急响应与应急处置
3.4.1 报告
3.4.1.1 报告责任主体
3.4.1.2 报告内容
3.4.1.3 报告程序
3.4.1.4 报告时限
3.4.1.5 报告方式
3.4.1.6 核查上报
3.4.2 先期处置
3.4.2.1 事发地药品监督管理部门
3.4.2.2 事发地政府
3.4.2.3 省药品监督管理部门
3.4.3 事件评估
3.4.4 分级响应
3.4.4.1 Ⅰ级应急响应
3.4.4.2 Ⅱ级应急响应
3.4.4.3 Ⅲ级应急响应
3.4.4.4 Ⅳ级应急响应
3.4.5 响应调整
3.4.6 响应终止
3.4.7 信息发布
4 风险沟通
4.1 沟通目的
4.2 沟通原则
4.3 沟通方式
5 善后与总结
5.1 后期处置
5.2 善后与恢复
5.3 总结与评估
6 保障措施
6.1 信息保障
6.2 人力保障
6.3 经费保障
6.4 医疗保障
6.5 物资保障
6.6 技术保障
7 监督管理
7.1 预案制定、演练、培训
7.2 应急宣传
7.3 责任与奖惩
8 附则
附件1 药品安全事件分级标准
附件2 特别重大、重大药品安全事件应急处置流程
附件3 较大及一般药品安全事件应急处置流程
广东省药品安全事件应急预案(试行)
1 总则
1.1 编制目的
为建立健全广东省药品安全事件应对机制,有效预防和科学处置药品安全事件,最大限度减少药品安全事件造成的危害,保障公众健康和生命安全,维护正常经济社会秩序,结合我省实际,制定本预案。
1.2 编制依据
依据《中华人民共和国突发事件应对法》《中华人民共和国药品管理法》《突发事件应急预案管理办法》《突发公共卫生事件应急条例》《麻醉药品和精神药品管理条例》《药品不良反应报告和监测管理办法》《药品召回管理办法》《nba直播吧药品安全突发事件应急管理办法》《nba直播吧药品质量安全事件应急预案》《广东省突发事件应对条例》《广东省突发事件总体应急预案》等法律法规及有关规定。
1.3 适用范围
本预案所称药品安全事件,是指因药品质量问题引发的对社会公众健康造成或可能造成严重损害,需要采取应急处置措施予以应对的药品群体不良事件、重大药品质量事件,以及其他严重影响公众健康的涉及药品事件。
本预案适用于广东省行政区域范围内应对药品安全事件的指导和参考。各地级以上市、县政府参照本预案,结合实际,制定本级应对药品安全事件应急预案。
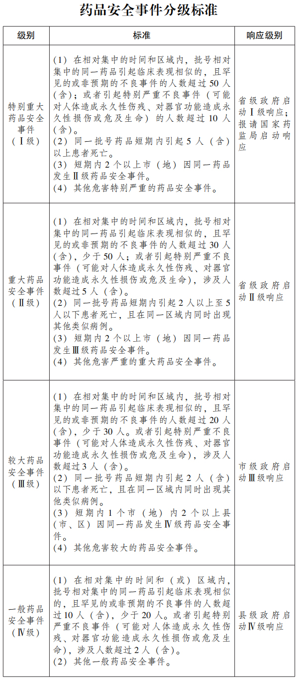
1.4 分级标准
药品安全事件分为特别重大、重大、较大和一般4个级别,依次对应Ⅰ、Ⅱ、Ⅲ、Ⅳ级响应(具体标准见附件1)。
1.5 工作原则
(1)以人为本,减少危害。把保护和促进公众健康作为应急处置的首要任务,最大限度减少药品安全事件造成的人员伤亡和健康损害。
(2)统一领导,分级负责。在省政府的统一领导下,落实各级地方政府履行药品安全应急工作责任。根据药品安全事件的性质、危害程度和影响范围等,分级启动响应程序,组织开展应对工作。
(3)科学评估,依法处置。依靠科学,有效使用药品安全风险监测、评估和预警及检验检测等科学手段;充分发挥专业队伍作用,提高应对药品安全事件的水平和能力;明确药品安全事件应对的责任、程序和要求,确保应急处置有法可依、有章可循。
(4)居安思危,预防为主。坚持预防与应急相结合,做好应急准备;健全药品安全日常监管制度,加强药品安全风险监测、风险管理;加强应急演练和培训,提高公众自我防范和应对药品安全事件的意识和能力。
2 组织体系
2.1 应急指挥体系
全省药品安全事件应急指挥体系由省、市、县各级指挥部及其办公室组成,按照分级负责原则,负责组织、协调和指导相应等级事件的药品安全应急处置工作。
省级指挥部是响应和组织应对本行政区域特别重大、重大药品安全事件的主体;市级指挥部是响应和组织应对本行政区域较大药品安全事件的主体;县级指挥部是响应和组织应对本行政区域一般药品安全事件的主体。
涉及两个市级行政区域的较大药品安全事件,市级指挥部报告省级指挥部,由省级指挥部统一指挥协调;涉及市行政区域内两个县级行政区域的一般药品安全事件,县级指挥部报告市级指挥部,由市级指挥部统一指挥协调。
2.1.1 省药品安全事件应急专项指挥部
发生特别重大、重大药品安全事件后,省政府成立省药品安全事件应急专项指挥部(以下简称省指挥部),统一领导和指挥药品安全事件应急处置工作。
总指挥:分管副省长。
副总指挥:省政府分管副秘书长,省市场监管局、省药监局局长,相关成员单位主要负责同志。
成员:省委宣传部、省委政法委、省委网信办、省委外办、省委台办,省发展改革委、省教育厅、省公安厅、省民政厅、省司法厅、省财政厅、省生态环境厅、省交通运输厅、省卫生健康委、省应急管理厅、省市场监管局、省港澳办、省粮食和储备局、省药监局,海关总署广东分署、省通信管理局、广东银保监局等单位分管负责人。
指挥长可根据实际情况抽调相关省直单位分管负责人为成员。
各成员单位根据应急响应级别,按照省指挥部的统一部署和各自职责,配合做好药品安全事件应急处置工作。
省委宣传部:负责指导重大药品安全事件宣传报道和舆论引导工作。
省委政法委:负责指导、协调、督促政法机关依法办理重大危害药品安全犯罪案件。
省委网信办:负责重大药品安全事件的网络舆情管控工作。
省发展改革委:按照规定权限审批、核准、备案药品安全相关重大投资项目。
省教育厅:负责协助省有关部门对学校(含托幼机构)学生在校药品安全事件原因进行调查以及组织应急处置工作。
省公安厅:负责事发地治安秩序维护工作;周边道路交通管制、保障应急救援道路畅通和城市公共客运通行;负责组织、指导和协调重大药品安全事件中涉嫌犯罪行为的侦查工作;依法严厉打击危害药品安全犯罪行为。
省民政厅:负责协助做好受重大药品安全事件影响人群的生活救助工作。
省司法厅:负责重大药品安全事件涉及省政府决策的法律顾问工作;负责指导重大药品安全事件中涉及的行政复议、行政诉讼和行政赔偿等工作。
省财政厅:负责重大药品安全事件应急救援、应急处置的资金保障;监督省政府下拨药品安全应急经费的安排、使用和管理等。
省生态环境厅:协调处理重大药品安全事件造成的重大环境污染事故;指导、协调地方政府开展污染处置。
省交通运输厅:协调征用交通工具,组织实施应急救援设施物资和紧急客货运输。
省卫生健康委:负责及时将医疗卫生机构内发生的药品安全事件通报药品监督管理部门;开展药品安全事件患者医疗救治工作;配合遴选并组织专家论证。
省应急管理厅:指导药品安全事件应急预案制定,发生重大药品安全事件时参与综合应急协调工作。
省委外办、省委台办,省港澳办:负责协助有关监管部门对涉外、涉港澳台的重大药品安全事件进行应急处置。
省市场监管局:负责对药品安全事件中涉及市场监管领域的违法行为进行调查处理,采取必要的应急处置措施。
省粮食和储备局:落实省级重要物资和应急储备物资动用计划和指令。
省药监局:负责省指挥部办公室日常工作;负责收集和上报药品安全事件信息;协调有关部门(单位)开展应急处置工作;负责对药品安全事件进行调查处理;控制药品安全事件所涉及的相关药品;组织开展相关应急检验检测、技术鉴定等工作。
海关总署广东分署:协调省内海关依法向有关部门通报药品安全事件涉及的进出口通关情况,并依法处置有关进出口药品及查处涉及海关职责范围内的进出口违法行为。
省通信管理局:根据药品监督管理、卫生健康主管及网信等部门出具的书面认定意见,配合依法查处药品安全事件中涉及的违法违规互联网站和应用;负责组织协调各电信运营企业做好应急通信系统保障工作,保障通信指挥畅通。
广东银保监局:负责督促省内各保险机构及时开展药品安全相关保险理赔。
2.1.2 省指挥部办公室
省指挥部办公室设在省药监局,办公室主任由省药监局主要负责同志兼任。
办公室的主要职责是:承担省指挥部日常工作,组织落实省指挥部的各项工作部署,建立药品安全事件应急处置发文、会商、信息发布、专家组管理和督查督办等工作机制;检查督促相关地区和部门做好各项应急处置工作,及时有效控制危害,防止事态蔓延扩大;收集汇总分析各相关部门药品安全事件应急处置信息,及时向省指挥部及其成员单位报告、通报应急处置工作情况;组织协调全省药品安全事件的预防、预警和应急处置工作,组织相关宣传培训和演练;组织修订药品安全事件应急预案;组织建立和管理药品安全事件应急处置专家组;完成省指挥部交办的其他任务。
2.1.3 现场指挥机构(工作组)职责和组成
发生特别重大、重大药品安全事件后,省指挥部成立现场指挥机构,统一组织、指挥、协调突发事件现场应急处置工作。现场指挥机构可根据应急处置需要设立综合协调组、事件调查组、危害控制组、医疗救治组、应急保障组、应急处置组、新闻宣传组,各组的设立及人员组成可视情况进行调整,也可吸收市、县级指挥部人员和专家、应急处置队伍负责人、事件发生单位负责人等参加。
综合协调组:由省药监局牵头,省卫生健康委、省应急管理厅、省财政厅等部门配合。承担现场指挥机构日常工作;收集、整理、上报药品安全事件处置信息;组织召开专家组会议;协调、提供必要的经费保障;经现场指挥机构授权,发布处置工作动态;承担现场指挥机构交办的其他工作。
事件调查组:由省药监局牵头,省委政法委、省公安厅、省卫生健康委等部门配合。负责调查药品安全事件的发生原因,评估事件影响,做出调查结论,提出分级响应建议及防范意见;对涉嫌犯罪的,由省公安厅负责督促、指导涉案地公安机关依法立案查处,依法追究刑事责任。根据实际需要,事件调查组可以设在事发地或派出部分人员赴现场开展调查。
危害控制组:由省药监局牵头,根据工作需要,可抽调相关单位及相关市、县政府人员为工作人员。负责组派应急队伍,监督、指导事发地政府职能部门依法采取紧急控制措施,严控流通渠道,防止危害蔓延扩大。
医疗救治组:由省卫生健康委牵头,省药监局等部门配合,负责组织协调相关医疗机构和疾病预防控制机构等,调派医疗救治和公共卫生专家,实施药品安全事件患者医疗救治,协助有关部门对事件现场进行卫生处理。
应急保障组:由省药监局牵头,省发展改革委、省财政厅、省交通运输厅、省粮食和储备局、海关总署广东分署配合。提供应急救援资金及协助征用交通工具,负责协调组织调运应急救援设施,负责出入境应急设备、物资通关保障工作。组织省级应急医药储备调拨,确保及时有效保障,并做好药品安全监管工作。
应急处置组:由省民政厅牵头,省公安厅、省药监局等部门配合,协调组织事发地政府和涉事单位对药品安全事件患者及家属进行安抚,对受影响人群进行相应安置处理,保障应急现场安全和救援秩序,加强治安管理、维护社会稳定。
新闻宣传组:由省委宣传部牵头,省委网信办、省药监局、省卫生健康委、省通信管理局等部门配合。根据现场指挥机构发布的信息,组织协调新闻媒体做好药品安全事件应急处置的新闻报道,积极引导舆论。
2.1.4 地方药品安全事件应急指挥机构
市、县级设立相应的药品安全事件应急专项指挥部及其办公室和工作组,负责组织、协调和指导本行政区域药品安全事件的应急工作。省有关单位要及时进行指导。
2.2 专家组
药品安全事件发生后,药品监督管理部门牵头从药品专家库中遴选相关专家成立药品安全事件应急专家组,完善相关咨询机制,为药品安全事件应急处置工作提供专业技术支持。
2.3 技术支撑机构
药品监督管理部门直属单位或受委托单位按照各自职责开展应急抽样、检验检测、数据和信息收集与分析工作。根据授权或委托,组织开展事件性质、发展趋势、危害影响等评估研判。
2.4 社会组织
社会组织是应急管理的重要力量,鼓励包括行业协会、公益组织、志愿者组织、民间应急救援队伍等,在事件处置、应急救援、物资供应等方面发挥重要作用。
3 运行机制
3.1 风险防控
各级药品监督管理部门针对各种可能发生的药品安全事件,建立健全风险防控、监测、报告和预警制度,积极开展药品安全风险管理,做到早发现、早报告、早预警、早处置。
(1)开展药品安全风险监测工作。根据国家药品抽检、药品不良反应监测、企业和医疗机构的报警等情况,制定、调整全省药品安全风险监测方案。
(2)完善高风险药品的监管机制。加强对重点品种、重点环节的监管,尤其是高风险品种质量安全的日常监管,强化药品生产、经营、使用环节的监管,不断规范药品市场秩序。
(3)各级应急指挥部有关成员单位加强药品安全信息综合利用和资源共享,构建各部门间信息共享机制。
3.2 监测
各级药品监督管理、卫生健康及其他有关部门按照职责分工开展日常药品安全监督检查、抽样检验、风险监测、舆情监测等工作,收集、分析和研判可能导致药品安全事件的风险隐患信息,必要时向有关部门和地区通报,监管部门依法采取有效防控措施。
药品上市许可持有人,药品生产、经营、使用单位应当依法落实药品安全主体责任,建立健全风险监测防控措施,定期开展自查,排查和消除药品安全风险隐患,当出现可能导致药品安全事件的情况时,要立即报告当地药品监督管理部门。
3.2.1 监测内容
药品安全事件信息主要包括:上级领导对药品安全事件的批示;上级部门交办或督办的药品安全事件信息;药品监督管理部门上报的药品安全事件信息;有关部门通报的药品安全事件信息;药品检验检测机构报告的信息;药品不良反应监测中心监测到的或省级药品监督管理部门投诉举报中心接到的药品安全事件信息;日常监督检查和风险监测中发现的药品安全事件信息;发生药品安全事件的医疗卫生机构,药品生产、经营企业报告的信息;获知药品安全事件的其他单位和个人报告的信息;其他渠道获取的药品安全事件信息。
3.2.2 监测信息处理
省药监局按照相关规定做好信息处理、分析研判、调查核实等工作,建立药品安全事件信息督查督办制度,随时掌握事件信息处理进展动态,并适时汇总、通报各单位办结情况。市级、县级药品监督管理部门对药品安全事件信息要迅速核查,快速处置,逐级建立督查督办制度,抓好督促落实。
3.2.3 舆情信息监测与处理
(1)药品安全舆情信息,是指来自广播、电视、报刊、互联网、移动网络等媒体及其他社会传播渠道上的药品安全相关信息。
(2)省药监局负责办理nba直播吧通报的舆情信息,组织对涉及本省的重大、敏感性强的药品安全舆情信息进行跟踪监测,建立舆情信息通报、分析研判、分级处理机制。
(3)地级以上市药品监督管理部门要安排专门力量,加强对相关舆情信息的搜集监测和处理,重要情况及时上报。
3.3 预警
省、市、县药品监督管理部门根据监测信息,充分发挥专家组和技术支撑机构作用,对药品安全事件相关危险因素进行分析,对可能危害公众健康的风险因素、风险级别、影响范围、紧急程度和可能存在的危害提出分析评估意见。对可能发生的药品安全事件或接收到有关信息,应通过指挥部办公室发布药品风险预警或指导信息,通知下一级应急部门和可能发生事件单位采取针对性防范措施。针对可能发生事件的特点、危害程度和发展态势,指令应急处置队伍和有关单位进入待命状态,视情派出工作组进行现场督导,检查预防性处置措施执行情况。
3.4 应急响应与应急处置
3.4.1 报告
3.4.1.1 报告责任主体
通常包括:
(1)发生药品安全事件的医疗卫生机构;
(2)发生药品安全事件的药品生产、经营企业;
(3)药品不良反应监测机构;
(4)各级药品监督管理部门;
(5)药品检验检测机构;
(6)其他单位和个人。
3.4.1.2 报告内容
按照事件发生、发展、控制过程,药品安全事件信息报告依照初报事件要素、续报事件详情、终报总结报告的原则分类分重点报告。
(1)初次报告:事发地药品监督管理部门在发现或获知药品安全事件后初始报告,内容包括:事件发生时间、地点、危害程度、先期处置、发展趋势等内容。
(2)续报:事发地药品监督管理部门根据收集到的事件进展信息,报告事件进展情况,主要内容包括:事件发生时间、地点、产品名称、人数、事件表现、危害程度、先期处置、发展趋势等内容。
特别重大及重大药品安全事件每日报告事件进展情况,其他药品安全事件在处置过程中取得重大进展或可确定关键性信息的,应在24小时内上报进展情况。
(3)终报:事发地药品监督管理部门在事件结束后7个工作日内应报送总结报告。主要内容包括:事件定性、事件产生原因分析、责任追究、类似事件预防措施等内容。
3.4.1.3 报告程序
事发地药品监督管理部门接到相关报告责任主体关于药品安全事件的报告后,应在第一时间向上级药品监督管理部门报告,必要时,可越级上报,并立即组织监管部门以及同级不良反应监测机构的人员,赶赴现场对事件进行调查核实。
省药监局接到报告后,应立即组织对事件进行必要的核实和初步研判,核实情况和初步研判结果及时上报nba直播吧和省委、省政府。必要时,将情况通报相关其他省级药品监督管理部门。
3.4.1.4 报告时限
(1)初报。疑似药品安全事件发生后,各地级以上市药品监督管理部门要尽快掌握情况,及时上报药品安全事件信息。特别重大及重大药品安全事件,应在获知相关信息后30分钟内电话报告、1小时内书面上报;较大级别药品安全事件,应在获知相关信息后6小时内书面上报;其他突发事件可能涉及药品安全的,应在获知相关信息后24小时内书面上报。
(2)续报。初报后,各地级以上市药品监督管理部门要加强相关情况的跟踪核实,组织分析研判,根据事件发展、应急处置等情况,及时续报有关信息。特别重大及重大药品安全事件每天至少上报一次信息,其他药品安全事件在处置过程中取得重大进展或可确定关键性信息的,应在24小时内上报进展情况。
(3)终报。应于药品安全事件处置结束后7个工作日内上报。
(4)核报。接到要求核报的信息,事发地药品监督管理部门要迅速核实,按时限要求反馈相关情况。原则上,对省委、省政府和nba直播吧要求核报的信息,电话反馈时间不得超过20分钟,对于明确要求上报书面信息的,反馈时间不得超过50分钟;对省药监局要求核报的信息,电话反馈时间不超过30分钟,对于明确要求上报书面信息的,反馈时间不得超过1小时。
3.4.1.5 报告方式
初报一般可通过网络、电话或传真等方式报告,续报、终报应采用书面或电子文档形式;涉及国家秘密的,应选择符合保密规定的方式报告。各单位报送重大信息时,可先通过电话、短信等形式先行报告事件主要情况,稍后及时报送相关书面材料,报告时应确保信息准确无误。
3.4.1.6 核查上报
事发地应急指挥部办公室接到药品安全事件报告后,应立即组织人员进行核查,确定发生药品安全事件后,应立即按照要求上报,并积极组织应对处置。
各级指挥部办公室接到事件信息报告后,除组织核查和上报外,还应做好跟踪和续报事件进展情况,根据事件等级和应急处置需要,通报同级指挥部成员单位。对上级应急管理部门和药品监督管理部门、本级党委、政府领导的重要批示、指示,立即以电话或传真形式传达到事发地应急指挥部,并及时将落实情况进行反馈。
3.4.2 先期处置
药品安全事件发生后,根据药品安全事件情况和发展态势,按照分级属地原则,市、县级政府和药品监督管理部门要立即赶到事件现场组织先期核查处置。
3.4.2.1 事发地药品监督管理部门
事发地药品监督管理部门接到药品安全事件报告后,应立即协调卫生健康行政部门对患者开展医疗救治工作;第一时间通知到本行政区域内的相关药品生产、经营、使用单位;协调相关部门对事件进行现场核实,包括发生的时间、地点,药品的名称和生产批号,不良事件表现,事件涉及的病例数和死亡病例数;组织对药品的生产、流通、使用进行现场调查;依法对本行政区域内的相关药品采取紧急控制措施;组织对相关药品进行检验检测;相关信息及时报告省药监局。
药品生产企业不在本行政区域的,位于本省的应立即通知企业所在地药品监督管理部门组织对企业进行现场调查,依法监督企业召回相关药品,并按照省药监局要求,组织对生产企业的相关药品进行检验检测,相关信息及时报告省药监局;位于外省的应立即报告省药监局,由省药监局协调相关省药监局组织现场调查处置。
3.4.2.2 事发地政府
事发地政府接到药品安全事件报告后,应立即组织当地药品监督管理、卫生健康等部门开展医疗救治工作、现场调查核实、依法对本行政辖区内相关药品采取紧急控制措施,并对相关药品进行抽验,重大情况应在规定时限内上报。
3.4.2.3 省药品监督管理部门
省药监局接到可能引发重大以上的药品安全事件报告后,立即与事发地药品监督管理部门联系,调查核实药品安全事件原因和进展情况,及时将有关情况报告省委、省政府,并视情开展以下工作:
(1)组织对药品安全事件涉及药品不良反应及其他与用药有关的有害反应进行监测、识别、评估和控制,同时密切跟踪药品安全事件发展,检索国内外相关资料,随时汇总、分析相关信息,并将相关综述及时上报。
(2)密切跟踪药品安全事件发展情况,对药品安全事件进行初步分析研判,提出是否采取暂停生产、销售、使用的建议,对相关药品生产经营企业进行现场调查,药品生产企业不在本行政区域的,应立即协调企业所在地省级药品监督管理部门,由其组织对企业进行现场调查。
(3)依法对决定暂停生产、销售、使用的药品采取控制措施。
(4)加强对药品安全事件处置工作的指导和协调。必要时,组织临床、药学等相关专家前往事发现场,对病人或病例进行现场调查并初步进行关联性评价;组织对涉及药品的生产、经营企业进行检查,对需要抽样的相关药品进行抽检。
(5)根据调查情况,组织专家进行分析评价,对药品安全事件性质和原因提出意见。
(6)根据药品安全事件进展和调查处置情况,提出新闻宣传方案,经核准后,适时对外开展新闻发布工作。
(7)加强应急值守和信息报送。保证与事发地药品监督管理部门保持24小时联络畅通,联系、协调药品安全事件涉及的外省(区、市)药品监督管理部门,综合、上报先期处置工作情况,提出是否启动本专项预案的建议报省指挥部。
3.4.3 事件评估
药品安全事件发生后,药品监督管理部门依法组织开展事件评估,初步判定是否为药品安全事件,核定事件级别,将相关情况报同级指挥部,由指挥部向同级政府提出启动应急响应等级建议。评估内容主要包括:
(1)可能导致的健康危害及所涉及的范围,是否已造成健康危害后果及严重程度;
(2)事件的影响范围及严重程度;
(3)事件发展蔓延趋势。
3.4.4 分级响应
按照药品安全事件的危害程度、范围,有关单位按照其职责及相关应急预案启动应急响应。
根据药品安全事件分级情况,药品安全事件应急响应级别分为Ⅰ级、Ⅱ级、Ⅲ级、Ⅳ级四个等级。
3.4.4.1 Ⅰ级应急响应
经评估核定为特别重大药品安全事件,省指挥部立即组织指挥部成员和专家进行分析研判,对事件影响及其发展趋势进行综合评估,报请省政府启动Ⅰ级应急响应,及时报告nba直播吧。省政府向各有关单位发布启动相关应急程序的命令。省指挥部按照国家和省的统一部署,按照现场指挥机构(工作组)职责分工,组织协调各地、各有关单位全力开展应急处置。
对国务院及其授权部门启动特别重大药品安全事件Ⅰ级响应且事件涉及本省的,省指挥部按照国务院及其授权部门和省委、省政府的部署要求,立即派出工作组全力以赴地组织应急处置,并及时报告进展情况。
在国家和省委、省政府的统一领导下,省指挥部组织协调各工作组按照工作分工,在先期处置工作的基础上,进一步采取以下措施:
(1)综合协调组及时组织专家分析研判,整理药品安全事件处置信息,每日编制《应急专报》,经省指挥部审核后,及时报告nba直播吧和省委、省政府。
(2)事件调查组调查药品安全事件的发生原因,评估事件影响,做出调查结论,及时报告省指挥部。对涉嫌犯罪的,指导涉案地公安机关对涉嫌违法的依法立案查处,依法追究刑事责任。
(3)危害控制组监督、指导事发地政府职能部门依法对相关药品采取紧急控制措施,严防危害升级扩大。
(4)医疗救治组调派医疗救治和公共卫生专家,实施药品安全事件患者医疗救治,组织对事件现场进行卫生处理。
(5)省指挥部及时召开会议,通报工作进展情况,研究部署应急处置工作重大事项。
(6)应急保障组协调提供应急救援资金,征用交通工具,调运应急救援设施,调拨应急医药储备,确保及时有效保障。
(7)应急处置组组织事发地政府和涉事单位对药品安全事件患者及家属进行安抚,对受影响人群进行相应安置处理,保障事发现场安全和救援秩序,确保社会稳定。
(8)新闻宣传组按照省指挥部的要求,设立并对外公布咨询电话,组织协调新闻媒体进行药品安全事件应急处置的新闻报道及舆情应对。
(9)省指挥部各成员单位按照职责分工,配合各工作组牵头部门,落实应急处置责任,每日报送工作信息,提出需要研究解决的重大问题。
3.4.4.2 Ⅱ级应急响应
经评估核定为重大药品安全事件,省指挥部立即组织指挥部成员和专家组分析研判,对事件影响及其发展趋势进行综合评估,经报请省政府批准后启动Ⅱ级应急响应,向各有关单位发布启动相关应急程序命令。省指挥部立即派出工作组赶赴事件现场开展应急处置工作。
在省指挥部领导下,各工作组按照工作分工,在先期处置工作的基础上,进一步采取以下措施:
(1)综合协调组及时将有关情况报告nba直播吧和省委、省政府,并及时续报有关情况。
(2)根据患者救治情况,医疗救治组协调省卫生健康行政部门派出省级医疗队,赶赴事发地指导医疗救治工作。
(3)派出事件调查组赴事发地和生产企业所在地,指导、协调事件调查和处置工作。
(4)省指挥部定期召开会议,通报工作进展情况,研究部署应急处置工作重大事项。
(5)省指挥部各成员单位、各工作组和相关药品监督管理部门于每日将工作信息报综合协调组,重大紧急情况应即时报送。综合协调组每日编制《应急专报》,经省指挥部审核后,报送nba直播吧和省委、省政府,分送省指挥部各成员单位。
(6)危害控制组组织对相关药品进行统计、溯源,事发地药品监督管理部门监督药品生产企业紧急召回相关药品,每日对召回情况进行统计上报;组织对相关药品进行抽样送检。
(7)应急处置组组织对药品安全事件患者及家属进行安抚,对受影响人群进行相应安置处理,保障现场秩序,确保社会稳定。
(8)根据调查进展情况,事件调查组适时组织专家对事件性质、原因进行研判,作出研判结论和意见。结论和意见及时报告省指挥部。
(9)新闻宣传组建立信息发布机制,根据省指挥部要求,对外公布咨询电话,及时向社会发布事件有关信息。
3.4.4.3 Ⅲ级应急响应
当发生较大药品安全事件时,由事件发生地药品安全事件应急专项指挥部立即组织分析研判、综合评估,报请市级政府批准后启动Ⅲ级应急响应,并根据本级药品安全事件应急预案,组织开展应急处置工作。
(1)市应急专项指挥部及时将有关情况报告省委、省政府和省药监局,并及时续报有关情况。
(2)市应急专项指挥部每日组织编发《应急专报》,报送省委、省政府和省药监局,重大紧急情况应即时报送。
(3)市应急专项指挥部定期组织召开会议,通报工作进展情况,研究部署应急处置工作重大事项。
(4)根据患者救治情况,协调派出医疗专家赶赴事发地指导医疗救治工作;根据事件情况,组织开展危害控制及事件调查等工作。
(5)做好药品安全事件患者及家属的安抚工作,保障现场秩序,确保社会稳定。
(6)建立信息发布机制,及时、客观、准确地发布事件信息,设立并对外公布咨询电话,做好舆情监测及舆论引导工作。
省药监局根据职责分工对事件调查处置情况予以跟进处理,按照要求撰写有关专报或报告,报省政府和(或)nba直播吧;依据事件发生地监管部门请求,给予相应检验检测、危害评估等指导,必要时赴现场指导应急处置工作。
3.4.4.4 Ⅳ级应急响应
当发生一般级别药品安全事件时,由事件发生地药品安全事件应急专项指挥部立即组织分析研判、综合评估,报请县级政府批准后启动Ⅳ级应急响应,并根据本级药品安全事件应急预案,组织开展应急处置工作。
(1)县应急专项指挥部及时将有关情况报告市委、市政府和省药监局,并及时续报有关情况。
(2)县应急专项指挥部每日组织编发《应急专报》,报送市委、市政府和省药监局,重大紧急情况应即时报送。
(3)县应急专项指挥部定期组织召开会议,通报工作进展情况,研究部署应急处置工作重大事项。
(4)根据患者救治情况,协调派出医疗专家赶赴事发地指导医疗救治工作;根据事件情况,组织开展危害控制及事件调查等工作。
(5)做好药品安全事件患者及家属的安抚工作,保障现场秩序,确保社会稳定。
(6)建立信息发布机制,及时、客观、准确地发布事件信息,设立并对外公布咨询电话,做好舆情监测及舆论引导工作。
省药监局根据职责分工对事件调查处置情况予以跟进处理,按照要求撰写有关专报或报告,报省政府和(或)nba直播吧;依据事件发生地监管部门请求,给予相应检验检测、危害评估等指导,必要时赴现场指导应急处置工作。
3.4.5 响应调整
启动应急响应后,可视药品安全事件造成的危害程度、影响范围及发展趋势等,及时调整应急相应级别,避免响应不足或响应过度。
3.4.6 响应终止
患者病情稳定或好转,没有新发类似病例,事件原因调查清楚、安全隐患或相关危害因素得到消除,事件得到有效控制后,Ⅰ级应急响应由省指挥部报告省政府和nba直播吧,提出响应终止的建议,经省政府批准后实施;Ⅱ级应急响应由省指挥部提出响应终止的建议,报省政府批准后实施。Ⅲ、Ⅳ级应急响应分别由市级、县级指挥部提出响应终止的建议,报同级政府批准后实施。
3.4.7 信息发布
(1)信息发布坚持实事求是、及时准确、分级发布、科学公正的原则。
(2)Ⅰ级响应由nba直播吧、省政府统一发布相关信息。Ⅱ级响应由省政府统一发布相关信息。Ⅲ级响应由事发地市级政府统一发布相关信息。Ⅳ级响应由事发地县级政府统一发布相关信息。
(3)事件发生后,应在第一时间向社会发布简要信息,并根据事件发展情况做好后续信息发布工作。
(4)信息发布包括授权发布、组织报道、接受记者采访、举行新闻发布会、重点新闻网站或政府网站报道等形式。
4 风险沟通
4.1 沟通目的
回应社会,加强正面引导,避免谣言传播,营造良好的舆论环境。
4.2 沟通原则
遵循积极准备、及时主动、信息真实、注重关切的基本原则。
4.3 沟通方式
Ⅰ级响应应由nba直播吧、省政府做好相应风险沟通。Ⅱ级响应按照省指挥部要求,省药监局做好相应风险沟通。Ⅲ级响应和Ⅳ级响应应按照各地级以上市政府的预案要求对外进行风险沟通。沟通方式包括新闻发布会、电视访谈、书面采访等。
5 善后与总结
5.1 后期处置
根据调查和认定的结论,依法对相关责任单位和责任人员采取处理措施,涉嫌生产、销售假劣药品的,及时移交公安机关并协助开展案件调查工作。
确定是药品质量导致的,依法对有关药品生产、经营企业进行查处。
确定是临床用药不合理或错误导致的,移交卫生健康行政部门对有关医疗机构依法处理。
确定为新的严重药品不良反应的,尽快组织开展安全性再评价,根据再评价结果调整生产和使用政策。
5.2 善后与恢复
各级指挥部根据药品安全事件危害程度及造成的损失,提出善后处理意见,并报同级政府。事发地政府负责组织善后处置工作,包括受害及受影响人员妥善处置、慰问、医疗救治、赔(补)偿、保险理赔、征用物资和救援费用补偿等事项,尽快消除影响,做好恢复生产经营秩序,妥善安置受影响人员等善后工作,确保社会稳定。
5.3 总结与评估
药品安全事件应急处置结束后,应及时进行总结,分析事件原因和影响因素,评估应急处置工作开展情况和效果,并提出对类似事件的防范和处置建议,提出改进措施。
6 保障措施
6.1 信息保障
各级药品安全事件信息监测机构要建立健全信息收集、报送体系,密切关注苗头性、倾向性问题,确保事件发生时信息报送准确、及时。发现发布不实信息、散布谣言等情况,应及时通报相关部门。
6.2 人力保障
各级药品监督管理部门应急领导小组办公室负责应急专家队伍和处置(救援)队伍的组建,并做好动态管理。
6.3 经费保障
相关单位和部门积极争取上级业务主管部门和本级政府资金支持,保障应急演练、应急检验检测等工作经费及时足额到位。完善应急资金紧急拨付办法,建立应急工作经费投入的长效机制。
6.4 医疗保障
卫生行政主管部门要健全功能完善、反应灵敏、运转协调的医疗救治体系,确保在药品安全事件造成人员伤害时迅速开展医疗救治。
6.5 物资保障
相关部门和单位按照有关标准配备应急处置基本装备,做好应急工作所需设施、设备、物资的储备、外协物资的协调保障。
6.6 技术保障
药品安全事件的技术鉴定工作必须由具有法定资质的检测机构和相关领域专家承担。当发生药品安全事件时,受省指挥部或各级应急处置机构委托的检验、检测、监测和评价机构应立即开展检验、检测和评估工作,迅速为药品安全事件定性提供科学依据。
7 监督管理
7.1 预案制定、演练、培训
县级以上政府应当制定药品安全事件应急预案,每3年至少组织一次药品安全应急预案演练,以检验和强化应急准备和应急响应能力,通过对演练的总结评估等,不断完善应急预案。各级药品监督管理部门每年要有计划地组织相关人员进行药品安全应急管理知识培训,提高其专业技能。药品上市许可持有人、药品生产企业、药品经营企业和医疗机构等应当制定本单位的药品安全事件处置方案,并组织开展培训和应急演练。
7.2 应急宣传
要通过广播、电视、网络等多种形式,广泛宣传药品安全应急管理法律法规和预防常识,增强公众的忧患意识、社会责任和自我保护能力。
7.3 责任与奖惩
对在药品安全事件应急处置工作中作出突出贡献的先进集体和个人要给予表扬。对监管部门、有关单位及其工作人员迟报、谎报、瞒报和漏报事件重要情况或者应急处置工作中有其他失职、渎职等行为的,依法追究有关责任单位或责任人的责任;构成犯罪的,依法追究刑事责任。
8 附则
(1)本专项预案由省政府组织制定,由省药监局负责解释,并根据实施后出台的有关新规定和实施过程中发现的问题及时修订。
(2)本预案自发布之日起施行,试行期2年。
附件:1.药品安全事件分级标准
2.特别重大、重大药品安全事件应急处置流程
3.较大及一般药品安全事件应急处置流程
附件1
  
附件2
  
附件3
  
相关链接:
【南方日报】广东印发药品安全事件应急预案 分4个级别启动应急响应








